index

About Chad Vavra

Sears Christmas iAD

The Brief

Sears reached out to The Barbarian Group to create their first iAd, and one of Apple's first, for Christmas of 2010. It was untested waters for all of us.

Discovery

iAds are designed to take over the screen and pause whatever application you have open. They are applications in and of themselves but with only a month to complete the designs we had to adopt an accellerated process.

With our clients at Sears we decided to produce a series of micro-games that led users to coupons and prizes. Our hope was that as the reward for a successful game, users would be more likely to save their coupons.

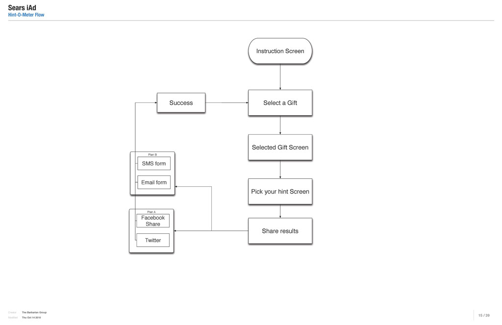
Wireframes

With such a compressed timeline we decided to sketch our wireframes with the visual designers. This allowed them to stay up-to-speed on all the functionality while we planned each game.

Each game ended with the ability for users to save coupons and gift ideas. They could then share, or bring their phone to a Sears when they shopped as a list and for coupon redemption.

Design

The designs carried through Sears' new younger style and the interactions were kept snappy and fun. Actors were photographed to depict a varitey of customer-types that the user could self-identify with.

Interstitial video for each character was produced to introduce the user to the game.

Final designs

 

 


Wireframes

 

 

 

×
×
×
×
×
×
×
×